发布时间:
2020年04月01日 /
来源:
私募掌柜 /
浏览:
2748次
广东证监局发布2020私募自查通知,截止至4月18日
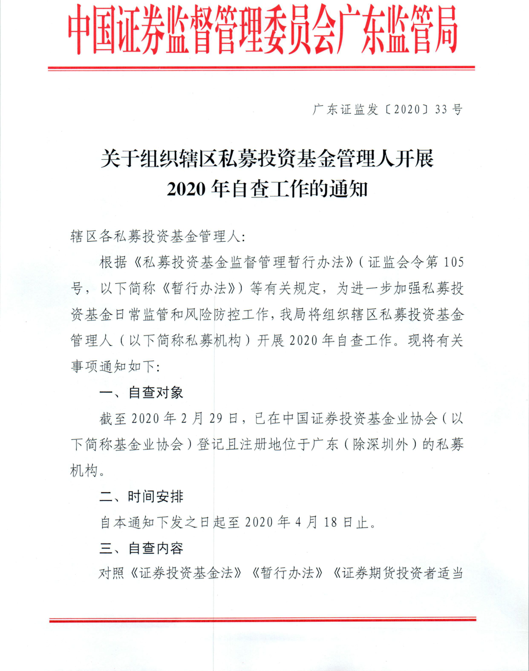
3月27日,广东证监局发布《关于组织辖区私募投资基金管理人开展2020年自查工作的通知》,要求私募机构进行登记备案、信息披露、投资者保护、内部治理与风险控制,以及“募投管退”各业务环节的全面自查工作。
01 自查
截至2020年2月29日,已在中国证券投资基金业协会登记且注册地位于广东(除深圳外)的私募机构。
02 自查时间
自查截止至2020年4月18日。
03 自查要求
1、指定一名高管牵头开展自查工作。
2、准备4个文件:
■ 自查工作报告
■ 私募机构自查情况表
■ 私募基金管理运作自查情况表(仅限证券类私募)
■ 私募机构及产品信息表
3、以上材料准备完毕以后,存档备查。
4、广东证监局将通过抽查方式,要求部分私募机构提交上述自查材料,被抽到的机构应于4月18日前提交材料。
5、在自查中发现存在重大风险隐患及违法违规行为的机构应当主动提交上述材料。
04 相关通知及附件
附件1:私募机构自查情况表
附件2:私募基金管理运作自查情况表
附件3:自查工作报告
附件4:私募机构及产品信息表
【私募基金综合业务平台】一站式官网、公众号、小程序合规展示,产品管理、销售管理、合规管理,投资人服务系统等
帮助支持


思纬网络资深顾问
1对1专属咨询,高效梳理您的需求
售前咨询热线
400-829-2339
顾问企业微信

微信中长按二维码,识别并添加顾问
非微信中,截图保存二维码,微信扫码添加顾问
微信客服
点击交谈